Note
Go to the end to download the full example code
Layout and simulation of a ring resonator with grating couplers
Build a small ring circuit with grating couplers. Export the layout + run a circuit simulation to verify circuit operation.
Importing the technology file
We start with importing the silicon_photonics technology, which is a basic technology shipped with IPKISS. You can replace this technology by another technology (custom-made, or from our list of supported PDKs). and the layers will automatically adjust to reflect this technology.
from si_fab import all as pdk # noqa
from ipkiss3 import all as i3
# Import other python libraries.
import numpy as np
Creating the ring resonator
Here we use a ring resonator from the picazzo component library (the Picazzo Library is a generic component library with a wide range of photonic components).
from picazzo3.filters.ring import RingRect180DropFilter # noqa
my_ring = RingRect180DropFilter()
# Setting the layout properties of the ring.
my_ring_layout = my_ring.Layout(bend_radius=10.0) # We set the bend radius of the ring to 10.
my_ring_layout.visualize() # We visualize the layout of the ring

Running a circuit simulation
Here we set some simple model parameters for the directional coupler of the ring, and then we run a circuit simulation. Note that the waveguide lengths are automatically extracted from the layout.
cp = dict(cross_coupling1=1j * 0.3**0.5, straight_coupling1=0.7**0.5) # The coupling from bus to ring and back
my_ring_cm = my_ring.CircuitModel(coupler_parameters=[cp, cp]) # 2 couplers
# Simulating the ring.
wavelengths = np.linspace(1.50, 1.6, 2001)
S = my_ring_cm.get_smatrix(wavelengths=wavelengths)
S.visualize(
term_pairs=[
("in1", "out1"), # pass
("in1", "out2"), # drop
("in1", "in2"), # add
]
)

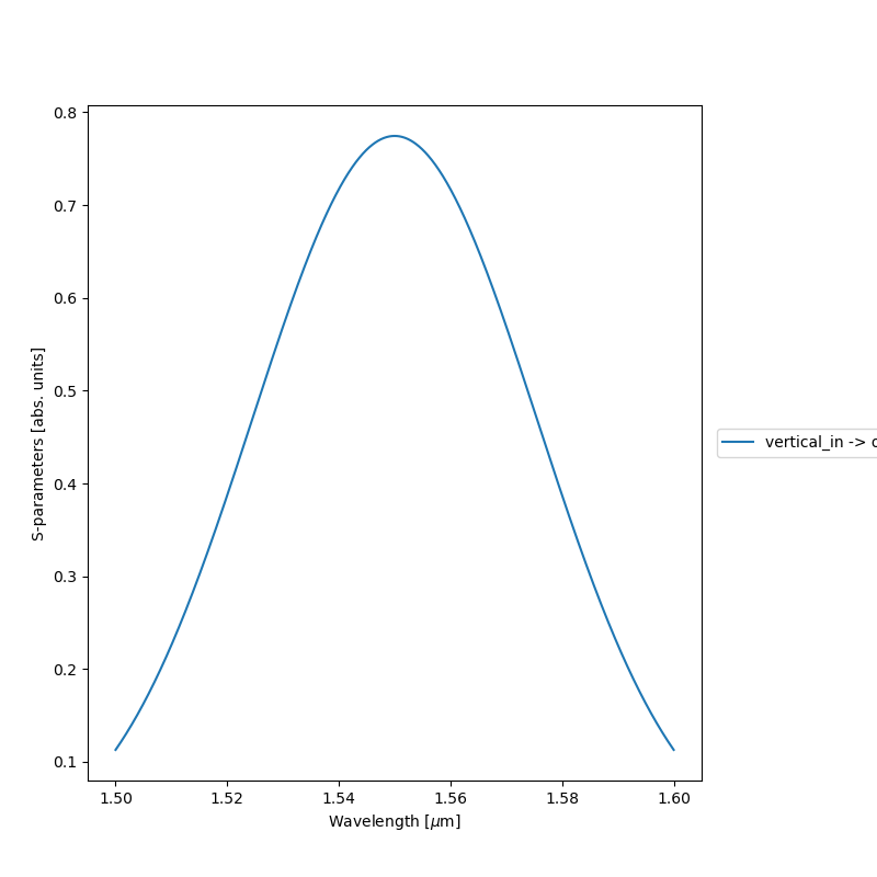
Creating the grating coupler
The picazzo component library also contains parametrized curved grating couplers. We will pick one to use in our circuit.
from picazzo3.fibcoup.curved import FiberCouplerCurvedGrating # noqa
my_grating = FiberCouplerCurvedGrating()
# Setting the layout properties of the grating layout.
my_grating_layout = my_grating.Layout(n_o_lines=24, period_x=0.65, box_width=15.5)
my_grating_layout.visualize()
# Setting the properties of the circuit model and simulate.
my_grating_cm = my_grating.CircuitModel(
center_wavelength=1.55,
bandwidth_3dB=0.06,
peak_transmission=0.60**0.5,
reflection=0.05**0.5,
)
S = my_grating_cm.get_smatrix(wavelengths=wavelengths)
S.visualize(
term_pairs=[
("vertical_in", "out"), # pass
]
)
Creating a small circuit with the ring and grating coupler
Next, we can use some high-level routing functionality from IPKISS to place the grating couplers and the ring,
and route waveguides between them. This is done using ipkiss3.all.Circuit.
distance_x = 100.0
distance_y = 30.0
my_circuit = i3.Circuit(
insts={
"in_grating": my_grating,
"pass_grating": my_grating,
"add_grating": my_grating,
"drop_grating": my_grating,
"ring": my_ring,
},
specs=[
i3.Place("ring", (0, 0)),
i3.Place("in_grating", (-distance_x, -distance_y)),
i3.Place("pass_grating", (distance_x, -distance_y), angle=180),
i3.Place("add_grating", (distance_x, distance_y), angle=180),
i3.Place("drop_grating", (-distance_x, distance_y)),
i3.ConnectManhattan(
[
("in_grating:out", "ring:in1"),
("pass_grating:out", "ring:out1"),
("add_grating:out", "ring:in2"),
("drop_grating:out", "ring:out2"),
]
),
],
exposed_ports={
"add_grating:vertical_in": "add",
"drop_grating:vertical_in": "drop",
"in_grating:vertical_in": "in",
"pass_grating:vertical_in": "pass",
},
)
my_circuit_layout = my_circuit.Layout()
my_circuit_layout.visualize()
# Simulate the circuit.
my_circuit_cm = my_circuit.CircuitModel()
S = my_circuit_cm.get_smatrix(wavelengths=wavelengths)
S.visualize(
term_pairs=[
("in", "pass"), # pass
("in", "drop"), # drop
("in", "add"), # add
("in", "in"), # reflection
]
)
You can clearly see the following features in this response:
the grating response: the grating was designed for 1550 nm, and has a gaussian-like profile,
the ring resonances
there are some ripples on the circuit response, this is due to reflections on the grating couplers.
Caphe is a bidirectional-aware circuit solver (each optical port has a forward and backward propagating wave), and this is how we can capture these important parasitic effects.



