Basic Shapes

IPKISS shapes are all subclasses of the basic Shape class.

Shape

Basic shape

ParametricShape

Shape defined by a parametric function

ShapeCircle

Basic circle

ShapeArc

Circular arc

ShapeBend

Circular arc specified by its starting point instead of its center

ShapeBendRelative

Bend with relative turning angle instead of absolute end angle

ShapeCross

Cross.

ShapeWedge

Wedge, or symmetric trapezium.

ShapeRadialWedge

Radial wedge: the coordinates of the start and end point are specified in polar coordinates from a given center

ShapeEllipse

Basic ellipse

ShapeEllipseArc

Ellipse arc around a given center.

ShapeRectangle

Basic rectangle

ShapeRoundedRectangle

Rectangle with rounded corners

ShapeRingSegment

Ring segment

ShapeRegularPolygon

Regular N-sided polygon

ShapeHexagon

Hexagon

ShapeDodecagon

Dodecagon

ShapeParabolic

Parabolic wedge (taper)

ShapeExponential

Exponential wedge (taper)

ShapeSineSBend

Raised Sine S-bend

ShapeCosineSBend

Cosine S-bend

ShapeRadialSBend

Radial S-bend

ShapeHermiteSBend

Cubic Hermite spline S-bend

ShapeEulerSBend

Euler spline S-bend

ShapeMinimizedRadialSBend

Radial/Circular S-bend with minimized footprint in the x-dimension

ShapeMinimizedEulerSBend

Euler spline S-bend with minimized footprint in the x-dimension

ShapeCoupler

Defines a coupler bend as S-bend-straight-S-bend.

Shape

class ipkiss3.all.Shape

Basic shape

Parameters:
closed: optional

is the shape closed or not

end_face_angle: ( float ), optional, *None allowed*

Use this to overrule the ‘dangling’ angle at the end of an open shape

start_face_angle: ( float ), optional, *None allowed*

Use this to overrule the ‘dangling’ angle at the start of an open shape

points: optional

points of this shape

Other Parameters:
size_info: SizeInfo, locked

get the size information on this Shape

Examples

import ipkiss3.all as i3

shape = i3.Shape(points=[(0.0, 0.0), (10.0, 10.0)])
print(shape.points)  # returns the points of the shape
# array([[  0.,   0.],
#       [ 10.,  10.]])

print(len(shape))  # returns the number of points of the shape
# 2

shape.get_face_angles()  # returns (start_face_angle, end_face_angle),
# (45.0, 45.0): these are the angles at the start and the end of an open shape.

shape.closed  # returns whether the shape is closed or not.
# False: If you set closed=True, the shape will be filled.

wg_layout = i3.Waveguide().Layout(shape=shape)
wg_layout.visualize()
../../../../_images/shapes-1.png
"""The start_face_angle is not equivalent to the waveguide port angle,
as it points inwards and not outwards.
The end_face_angle, however, is equivalent to the waveguide port angle."""
import ipkiss3.all as i3

shape = i3.Shape(points=[(0.0, 0.0), (10.0, 10.0)])
shape.start_face_angle = 10.0
wg_layout2 = i3.Waveguide().Layout(shape=shape)
wg_layout2.visualize()
../../../../_images/shapes-2.png
import ipkiss3.all as i3

s1 = i3.Shape([(5.0, -5.0), (0.0, 0.0), (5.0, 5.0), (10.0, 0.0)], closed=False)
p2 = i3.Coord2((15.0, 0.0))

s2 = s1 + p2

s2.visualize()
../../../../_images/shapes-3.png

ParametricShape

class ipkiss3.all.ParametricShape

Shape defined by a parametric function

The shape is defined by a function curve(t) -> x(t), y(t) The normalized parameter t is a floating point value varied between 0.0 and t_max to generate the curve.

For instance, the equations x = cos(t) and y = sin(t) form the parametric equation of the unit circle. Sensible values for t depend on the equations. The property t_max can be set to choose the maximum t value the curve function is evaluated for.

A classical iterative midpoint sampling algorithm is used for calculating the shape. In each iteration, the list of t sample values is updated with the midpoints between each pair of t values, and is then evaluated to get the updated x,y coordinates.

  • Additional sample points will be added to the shape until adding a new sample point is deviating minimally from a straight line through its neighbours. The accuracy of the curve can be tweaked by choosing the maximum deviation (max_deviation property).

  • By default, the algorithm starts from the start and end of the curve, [0.0, t_max], as the sample points. Since for several shapes (e.g. a circle) this does not give the desired outcome, the initial sample points can be chosen by setting initial_t. This should be a monotonically increasing list starting with 0.0 and ending with t_max (or monotonically decreasing if t_max is negative).

  • The algorithm stops hard after max_refine_depth iterations even if the desired accuracy max_deviation is not reached yet, in order to avoid too deep iteration.

Parameters:
max_refine_depth: int, optional

maximum number of refinement iterations

initial_t: list, optional

monotonically increasing list of initial values between 0 and t_max, for which the curve function is evaluated to bootstrap the curve.

t_max: float, optional

maximum value of the parameter t, defaults to 1.0

max_deviation: float, optional

maximum deviation of the discretized points from the analytical curve

curve: optional

Parametric curve function curve(t) returning x and y for the given t

closed: optional

is the shape closed or not

end_face_angle: ( float ), optional, *None allowed*

Use this to overrule the ‘dangling’ angle at the end of an open shape

start_face_angle: ( float ), optional, *None allowed*

Use this to overrule the ‘dangling’ angle at the start of an open shape

points: optional

points of this shape

Other Parameters:
size_info: SizeInfo, locked

get the size information on this Shape

Examples

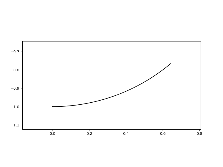
"""Half ellipse defined as parametric curve"""
import ipkiss3.all as i3
import numpy as np  # noqa

def curve(t: float) -> tuple[float, float]:
    x = 10 * np.cos(t)
    y = 5 * np.sin(t)
    return x, y

shape = i3.ParametricShape(curve=curve, initial_t=np.linspace(0, np.pi, 50).tolist(), t_max=np.pi)
shape.close()
shape.visualize()
../../../../_images/shapes-4.png
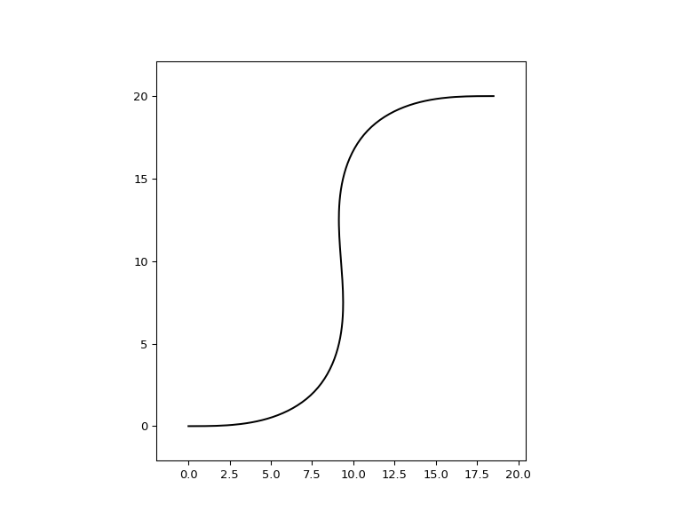
"""Euler spiral defined as parametric curve"""
import ipkiss3.all as i3
from scipy.special import fresnel

# fresnel(2) is the first full loop, calculate the scaling to have the first loop pass at a given x coordinate
distance_x = 5.0
scaling = distance_x / fresnel(2)[0]

def curve(t: float) -> tuple[float, float]:
    x, y = fresnel(t)
    return scaling * x, scaling * y

shape = i3.ParametricShape(curve=curve, t_max=2.5)
shape.visualize()
../../../../_images/shapes-5.png

ShapeCircle

class ipkiss3.all.ShapeCircle

Basic circle

Parameters:
radius: float and number > 0, optional

radius of the circular arc

clockwise: optional

orientation of the arc. clockwise:True

angle_step: float, optional

discretization angle

end_angle: optional
start_angle: optional
box_size: optional
center: Coord2, optional

center of the ellipse

closed: optional

is the shape closed or not

end_face_angle: ( float ), optional, *None allowed*

Use this to overrule the ‘dangling’ angle at the end of an open shape

start_face_angle: ( float ), optional, *None allowed*

Use this to overrule the ‘dangling’ angle at the start of an open shape

points: optional

points of this shape

Other Parameters:
size_info: SizeInfo, locked

get the size information on this Shape

Examples

import ipkiss3.all as i3

i3.ShapeCircle(radius=2.0).visualize()
../../../../_images/shapes-6.png

ShapeArc

class ipkiss3.all.ShapeArc

Circular arc

Parameters:
radius: float and number > 0, optional

radius of the circular arc

clockwise: optional

orientation of the arc. clockwise:True

angle_step: float, optional

discretization angle

end_angle: float, optional

end angle of the arc according to the parametric representation of an ellipse

start_angle: float, optional

start angle of the arc according to the parametric representation of an ellipse

box_size: optional
center: Coord2, optional

center of the ellipse

closed: optional

is the shape closed or not

end_face_angle: ( float ), optional, *None allowed*

Use this to overrule the ‘dangling’ angle at the end of an open shape

start_face_angle: ( float ), optional, *None allowed*

Use this to overrule the ‘dangling’ angle at the start of an open shape

points: optional

points of this shape

Other Parameters:
size_info: SizeInfo, locked

get the size information on this Shape

Examples

import ipkiss3.all as i3

i3.ShapeArc(start_angle=0, end_angle=90.0 + 45.0).visualize()
../../../../_images/shapes-7.png

ShapeBend

class ipkiss3.all.ShapeBend

Circular arc specified by its starting point instead of its center

Parameters:
output_angle: float, optional
input_angle: float, optional
start_point: Coord2, optional

starting point of the circular bend

radius: float and number > 0, optional

radius of the circular arc

clockwise: optional

orientation of the arc. clockwise:True

angle_step: float, optional

discretization angle

end_angle: optional

end angle in degrees

start_angle: optional

start angle in degrees

box_size: optional
center: optional

center of the bend

closed: optional

is the shape closed or not

end_face_angle: ( float ), optional, *None allowed*

Use this to overrule the ‘dangling’ angle at the end of an open shape

start_face_angle: ( float ), optional, *None allowed*

Use this to overrule the ‘dangling’ angle at the start of an open shape

points: optional

points of this shape

Other Parameters:
size_info: SizeInfo, locked

get the size information on this Shape

Examples

import ipkiss3.all as i3

i3.ShapeBend(start_point=(0.0, -1.0), start_angle=270.0, end_angle=310.0).visualize()
../../../../_images/shapes-8.png

ShapeBendRelative

ipkiss3.all.ShapeBendRelative(start_point=(0.0, 0.0), radius=1.0, input_angle=0.0, angle_amount=90.0, angle_step=<ipkiss3.technology.TechValue object>, **kwargs)

Bend with relative turning angle instead of absolute end angle

Parameters:
start_pointtuple, optional

starting point of the circular bend

radiusfloat, optional

radius of the circular arc

input_anglefloat, optional

input angle in degrees

angle_amountfloat, optional

angle amount in degrees

angle_step: float, optional

angle step discretization in degrees

**kwargs

same as ShapeBend

Returns:
ShapeBend class

Examples

import ipkiss3.all as i3
import matplotlib.pyplot as plt
# You can set the start_point to move the bend shapes, such as ShapeBend, ShapeBendRelative and S-bend Shapes.
shape = i3.ShapeBendRelative(start_point=(0.0, -1.0), input_angle=90.0, angle_amount=65.0)
shape.visualize()
../../../../_images/shapes-9.png

ShapeCross

class ipkiss3.all.ShapeCross

Cross. Thickness sets the width of the arms

Parameters:
thickness: float and number > 0, optional
box_size: float and number > 0, optional
center: Coord2, optional
closed: optional

is the shape closed or not

end_face_angle: ( float ), optional, *None allowed*

Use this to overrule the ‘dangling’ angle at the end of an open shape

start_face_angle: ( float ), optional, *None allowed*

Use this to overrule the ‘dangling’ angle at the start of an open shape

points: optional

points of this shape

Other Parameters:
size_info: SizeInfo, locked

get the size information on this Shape

Examples

import ipkiss3.all as i3

i3.ShapeCross(center=(5.0, 0.0), thickness=1.0).visualize()
../../../../_images/shapes-10.png

ShapeWedge

class ipkiss3.all.ShapeWedge

Wedge, or symmetric trapezium. Specified by the center of baselines and the length of the baselines

Parameters:
end_width: float and int, float, integer, floating and number >= 0, optional
begin_width: float and int, float, integer, floating and number >= 0, optional
end_coord: Coord2, optional
begin_coord: Coord2, optional
closed: optional

is the shape closed or not

end_face_angle: ( float ), optional, *None allowed*

Use this to overrule the ‘dangling’ angle at the end of an open shape

start_face_angle: ( float ), optional, *None allowed*

Use this to overrule the ‘dangling’ angle at the start of an open shape

points: optional

points of this shape

Other Parameters:
size_info: SizeInfo, locked

get the size information on this Shape

Examples

import ipkiss3.all as i3

i3.ShapeWedge(begin_coord=(0.0, 0.0), end_coord=(10.0, 0.0), begin_width=4.0, end_width=1.0).visualize()
../../../../_images/shapes-11.png

ShapeRadialWedge

class ipkiss3.all.ShapeRadialWedge

Radial wedge: the coordinates of the start and end point are specified in polar coordinates from a given center

Parameters:
angle: float, required
outer_width: float and number > 0, required
inner_width: float and number > 0, required
outer_radius: float and number > 0, required
inner_radius: float and number > 0, required
center: Coord2, optional
closed: optional

is the shape closed or not

end_face_angle: ( float ), optional, *None allowed*

Use this to overrule the ‘dangling’ angle at the end of an open shape

start_face_angle: ( float ), optional, *None allowed*

Use this to overrule the ‘dangling’ angle at the start of an open shape

points: optional

points of this shape

Other Parameters:
size_info: SizeInfo, locked

get the size information on this Shape

Examples

import ipkiss3.all as i3

i3.ShapeRadialWedge(
    inner_radius=5.0, outer_radius=15.0, inner_width=1.0, outer_width=3.0, angle=20.0
).visualize()
../../../../_images/shapes-12.png

ShapeEllipse

class ipkiss3.all.ShapeEllipse

Basic ellipse

Parameters:
clockwise: optional

orientation of the arc. clockwise:True

angle_step: float, optional

discretization angle

end_angle: optional
start_angle: optional
box_size: Coord2 and number >= 0, optional

size of the ellipse along major and minor axis

center: Coord2, optional

center of the ellipse

closed: optional

is the shape closed or not

end_face_angle: ( float ), optional, *None allowed*

Use this to overrule the ‘dangling’ angle at the end of an open shape

start_face_angle: ( float ), optional, *None allowed*

Use this to overrule the ‘dangling’ angle at the start of an open shape

points: optional

points of this shape

Other Parameters:
size_info: SizeInfo, locked

get the size information on this Shape

Examples

import ipkiss3.all as i3

i3.ShapeEllipse(start_angle=45.0, end_angle=180.0).visualize()
../../../../_images/shapes-13.png

ShapeEllipseArc

class ipkiss3.all.ShapeEllipseArc

Ellipse arc around a given center.

ShapeEllipseArc implements the standard parametric representation of an ellipse (x = a * cos(t), y = b * sin(t)) and (0 <= t < 2 * pi), where parameter t is not the actual angle, but has a geometric meaning due to Philippe de La Hire.

The start_angle and end_angle are described as this parameter t.

Parameters:
clockwise: optional

orientation of the arc. clockwise:True

angle_step: float, optional

discretization angle

end_angle: float, optional

end angle of the arc according to the parametric representation of an ellipse

start_angle: float, optional

start angle of the arc according to the parametric representation of an ellipse

box_size: Coord2 and number >= 0, optional

size of the ellipse along major and minor axis

center: Coord2, optional

center of the ellipse

closed: optional

is the shape closed or not

end_face_angle: ( float ), optional, *None allowed*

Use this to overrule the ‘dangling’ angle at the end of an open shape

start_face_angle: ( float ), optional, *None allowed*

Use this to overrule the ‘dangling’ angle at the start of an open shape

points: optional

points of this shape

Other Parameters:
size_info: SizeInfo, locked

get the size information on this Shape

Notes

If you want to get the parametric angle t from the actual angle alpha, you can use the following:

import numpy as np
a, b = box_size
t = np.arctan2(2. / b * np.sin(alpha), 2. / a * np.cos(alpha))  # t and alpha in radians

Examples

import ipkiss3.all as i3

i3.ShapeEllipseArc(start_angle=45.0, center=(1.0, 1.0)).visualize()
../../../../_images/shapes-14.png

ShapeRectangle

class ipkiss3.all.ShapeRectangle

Basic rectangle

Parameters:
angle_step: float, optional

angle_step using in the rounding.

radius: optional
box_size: Coord2 and number >= 0, optional

size of the rectangle.

center: Coord2, optional

center of the rectangle.

closed: optional

is the shape closed or not

end_face_angle: ( float ), optional, *None allowed*

Use this to overrule the ‘dangling’ angle at the end of an open shape

start_face_angle: ( float ), optional, *None allowed*

Use this to overrule the ‘dangling’ angle at the start of an open shape

points: optional

points of this shape

Other Parameters:
size_info: SizeInfo, locked

get the size information on this Shape

Examples

import ipkiss3.all as i3

i3.ShapeRectangle(center=(1.5, 1.0), box_size=(3.0, 2.0)).visualize()
../../../../_images/shapes-15.png

ShapeRoundedRectangle

class ipkiss3.all.ShapeRoundedRectangle

Rectangle with rounded corners

Parameters:
angle_step: float, optional

angle_step using in the rounding.

radius: float and int, float, integer, floating and number >= 0, optional

radius of the rounding used.

box_size: Coord2 and number >= 0, optional

size of the rectangle.

center: Coord2, optional

center of the rectangle.

closed: optional

is the shape closed or not

end_face_angle: ( float ), optional, *None allowed*

Use this to overrule the ‘dangling’ angle at the end of an open shape

start_face_angle: ( float ), optional, *None allowed*

Use this to overrule the ‘dangling’ angle at the start of an open shape

points: optional

points of this shape

Other Parameters:
size_info: SizeInfo, locked

get the size information on this Shape

Examples

import ipkiss3.all as i3

i3.ShapeRoundedRectangle(center=(0.0, 0.0), box_size=(1.0, 1.0), radius=0.2).visualize()
../../../../_images/shapes-16.png

ShapeRingSegment

class ipkiss3.all.ShapeRingSegment

Ring segment

Parameters:
outer_radius: float and number > 0, required
inner_radius: float and number > 0, required
angle_step: float, optional
angle_end: float, optional
angle_start: float, optional
center: Coord2, optional
closed: optional

is the shape closed or not

end_face_angle: ( float ), optional, *None allowed*

Use this to overrule the ‘dangling’ angle at the end of an open shape

start_face_angle: ( float ), optional, *None allowed*

Use this to overrule the ‘dangling’ angle at the start of an open shape

points: optional

points of this shape

Other Parameters:
size_info: SizeInfo, locked

get the size information on this Shape

Examples

import ipkiss3.all as i3

i3.ShapeRingSegment(
    center=(0.0, 0.0), angle_start=45.0, angle_end=45.0 + 90.0, inner_radius=9.0, outer_radius=10.0
).visualize()
../../../../_images/shapes-17.png

ShapeHexagon

class ipkiss3.all.ShapeHexagon

Hexagon

Parameters:
radius: float and number > 0, optional

Radius of the polygon

center: Coord2, optional

Center of the polygon

closed: optional

is the shape closed or not

end_face_angle: ( float ), optional, *None allowed*

Use this to overrule the ‘dangling’ angle at the end of an open shape

start_face_angle: ( float ), optional, *None allowed*

Use this to overrule the ‘dangling’ angle at the start of an open shape

points: optional

points of this shape

Other Parameters:
n_o_sides: int and [3,None], locked

Number of sides of the hexagon

size_info: SizeInfo, locked

get the size information on this Shape

Examples

import ipkiss3.all as i3

i3.ShapeHexagon(center=(0.0, 0.0), radius=5.0).visualize()
../../../../_images/shapes-18.png

ShapeDodecagon

class ipkiss3.all.ShapeDodecagon

Dodecagon

Parameters:
n_o_sides: int and [3,None], optional
radius: float and number > 0, optional

Radius of the polygon

center: Coord2, optional

Center of the polygon

closed: optional

is the shape closed or not

end_face_angle: ( float ), optional, *None allowed*

Use this to overrule the ‘dangling’ angle at the end of an open shape

start_face_angle: ( float ), optional, *None allowed*

Use this to overrule the ‘dangling’ angle at the start of an open shape

points: optional

points of this shape

Other Parameters:
size_info: SizeInfo, locked

get the size information on this Shape

Examples

import ipkiss3.all as i3

i3.ShapeDodecagon(center=(0.0, 0.0), radius=5.0).visualize()
../../../../_images/shapes-19.png

ShapeRegularPolygon

class ipkiss3.all.ShapeRegularPolygon

Regular N-sided polygon

Parameters:
n_o_sides: int and [3,None], optional

Number of sides fo the polygon

radius: float and number > 0, optional

Radius of the polygon

center: Coord2, optional

Center of the polygon

closed: optional

is the shape closed or not

end_face_angle: ( float ), optional, *None allowed*

Use this to overrule the ‘dangling’ angle at the end of an open shape

start_face_angle: ( float ), optional, *None allowed*

Use this to overrule the ‘dangling’ angle at the start of an open shape

points: optional

points of this shape

Other Parameters:
size_info: SizeInfo, locked

get the size information on this Shape

Examples

import ipkiss3.all as i3

i3.ShapeRegularPolygon(center=(0.0, 0.0), n_o_sides=12, radius=5.0).visualize()
../../../../_images/shapes-20.png

ShapeParabolic

class ipkiss3.all.ShapeParabolic

Parabolic wedge (taper)

Parameters:
width_step: float and number > 0, optional

maximum width step in discretized shape. Defaults to 10.0 * TECH.METRICS.GRID / TECH.METRICS.UNIT.

end_width: float and int, float, integer, floating and number >= 0, optional
begin_width: float and int, float, integer, floating and number >= 0, optional
end_coord: Coord2, optional
begin_coord: Coord2, optional
closed: optional

is the shape closed or not

end_face_angle: ( float ), optional, *None allowed*

Use this to overrule the ‘dangling’ angle at the end of an open shape

start_face_angle: ( float ), optional, *None allowed*

Use this to overrule the ‘dangling’ angle at the start of an open shape

points: optional

points of this shape

Other Parameters:
size_info: SizeInfo, locked

get the size information on this Shape

Examples

import ipkiss3.all as i3

i3.ShapeParabolic(begin_coord=(-2.0, 0.0), end_coord=(2.0, 0.0), begin_width=3.0, end_width=1.0).visualize()
../../../../_images/shapes-21.png

ShapeExponential

class ipkiss3.all.ShapeExponential

Exponential wedge (taper)

Parameters:
g: float and int, float, integer, floating and number >= 0, optional

Exponential growth constant. Defaults to ln(max_width/min_width)

width_step: float and number > 0, optional

maximum width step in discretized shape. Defaults to 10.0 * TECH.METRICS.GRID / TECH.METRICS.UNIT.

end_width: float and int, float, integer, floating and number >= 0, optional
begin_width: float and int, float, integer, floating and number >= 0, optional
end_coord: Coord2, optional
begin_coord: Coord2, optional
closed: optional

is the shape closed or not

end_face_angle: ( float ), optional, *None allowed*

Use this to overrule the ‘dangling’ angle at the end of an open shape

start_face_angle: ( float ), optional, *None allowed*

Use this to overrule the ‘dangling’ angle at the start of an open shape

points: optional

points of this shape

Other Parameters:
size_info: SizeInfo, locked

get the size information on this Shape

Examples

import ipkiss3.all as i3

i3.ShapeExponential(begin_coord=(-2.0, 0.0), end_coord=(2.0, 0.0), begin_width=3.0, end_width=1.0).visualize()
../../../../_images/shapes-22.png

S-bend Shapes

class ipkiss3.all.ShapeSineSBend

Raised Sine S-bend

Parameters:
y_offset: float, required

transversal offset the bend makes.

x_offset: float, required

offset in x covered by the bend.

max_refine_depth: int, optional

maximum number of refinement iterations

initial_t: list, optional

monotonically increasing list of initial values between 0 and t_max, for which the curve function is evaluated to bootstrap the curve.

max_deviation: float, optional

maximum deviation of the discretized points from the analytical curve

start_angle: float, optional

start angle of the bend

start_point: Coord2, optional

start point of the bend

closed: optional

is the shape closed or not

end_face_angle: ( float ), optional, *None allowed*

Use this to overrule the ‘dangling’ angle at the end of an open shape

start_face_angle: ( float ), optional, *None allowed*

Use this to overrule the ‘dangling’ angle at the start of an open shape

points: optional

points of this shape

Other Parameters:
size_info: SizeInfo, locked

get the size information on this Shape

Examples

import ipkiss3.all as i3

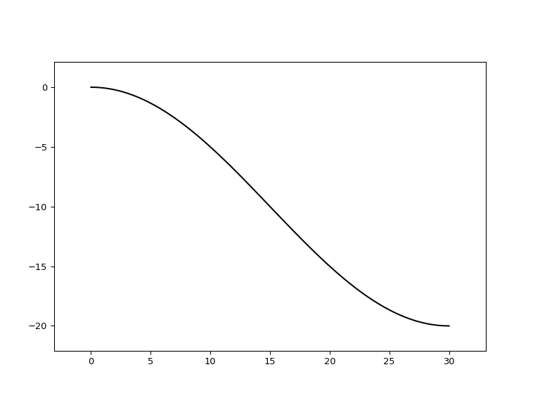
i3.ShapeSineSBend(x_offset=30.0, y_offset=-20.0).visualize()
../../../../_images/shapes-23.png
class ipkiss3.all.ShapeCosineSBend

Cosine S-bend

Parameters:
y_offset: float, required

transversal offset the bend makes.

x_offset: float, required

offset in x covered by the bend.

max_refine_depth: int, optional

maximum number of refinement iterations

initial_t: list, optional

monotonically increasing list of initial values between 0 and t_max, for which the curve function is evaluated to bootstrap the curve.

max_deviation: float, optional

maximum deviation of the discretized points from the analytical curve

start_angle: float, optional

start angle of the bend

start_point: Coord2, optional

start point of the bend

closed: optional

is the shape closed or not

end_face_angle: ( float ), optional, *None allowed*

Use this to overrule the ‘dangling’ angle at the end of an open shape

start_face_angle: ( float ), optional, *None allowed*

Use this to overrule the ‘dangling’ angle at the start of an open shape

points: optional

points of this shape

Other Parameters:
size_info: SizeInfo, locked

get the size information on this Shape

Examples

import ipkiss3.all as i3

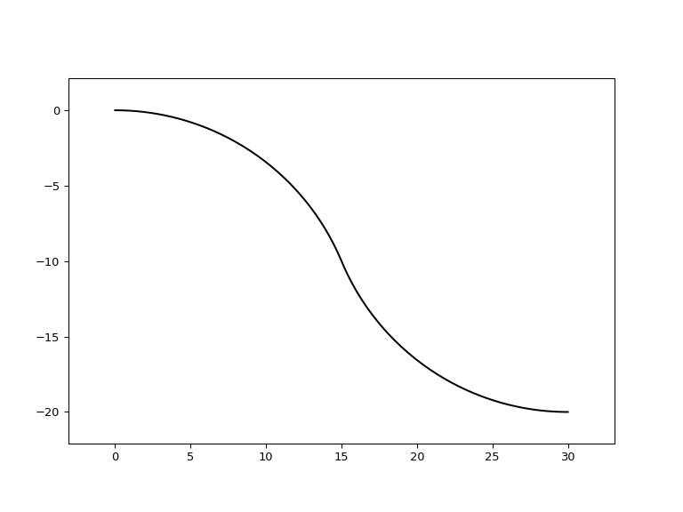
i3.ShapeCosineSBend(x_offset=30.0, y_offset=-20.0).visualize()
../../../../_images/shapes-24.png
class ipkiss3.all.ShapeRadialSBend

Radial S-bend

Parameters:
y_offset: float, required

transversal offset the bend makes.

x_offset: float, required

offset in x covered by the bend.

max_refine_depth: int, optional

maximum number of refinement iterations

initial_t: list, optional

monotonically increasing list of initial values between 0 and t_max, for which the curve function is evaluated to bootstrap the curve.

max_deviation: float, optional

maximum deviation of the discretized points from the analytical curve

start_angle: float, optional

start angle of the bend

start_point: Coord2, optional

start point of the bend

closed: optional

is the shape closed or not

end_face_angle: ( float ), optional, *None allowed*

Use this to overrule the ‘dangling’ angle at the end of an open shape

start_face_angle: ( float ), optional, *None allowed*

Use this to overrule the ‘dangling’ angle at the start of an open shape

points: optional

points of this shape

Other Parameters:
size_info: SizeInfo, locked

get the size information on this Shape

Examples

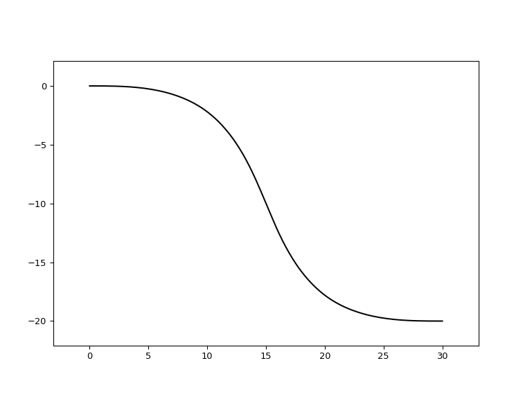
import ipkiss3.all as i3

i3.ShapeRadialSBend(x_offset=30.0, y_offset=-20.0).visualize()
../../../../_images/shapes-25.png

Examples

import ipkiss3.all as i3
import matplotlib.pyplot as plt

L = 50.0
H = 15.0

sh_sine = i3.ShapeSineSBend(x_offset=L, y_offset=H)
sh_cosine = i3.ShapeCosineSBend(x_offset=L, y_offset=H)
sh_radial = i3.ShapeRadialSBend(x_offset=L, y_offset=H)

plt.plot(sh_sine.x_coords(), sh_sine.y_coords(), 'b-', label='sine')
plt.plot(sh_cosine.x_coords(), sh_cosine.y_coords(), 'r-', label='cosine')
plt.plot(sh_radial.x_coords(), sh_radial.y_coords(), 'y-', label='radial')
plt.legend()
plt.title('Sine, cosine and radial s-bend')
plt.show()
../../../../_images/shapes-26.png
class ipkiss3.all.ShapeHermiteSBend

Cubic Hermite spline S-bend

Parameters:
y_offset: float, required

transversal offset the bend makes.

x_offset: float, required

offset in x covered by the bend.

m: float, optional

tangent size for the start and end point (see https://en.wikipedia.org/wiki/Cubic_Hermite_spline), if not specified, m will be chosen such that it has the maximal bend radii. This is the vector size pointed to the center .

max_refine_depth: int, optional

maximum number of refinement iterations

initial_t: list, optional

monotonically increasing list of initial values between 0 and t_max, for which the curve function is evaluated to bootstrap the curve.

max_deviation: float, optional

maximum deviation of the discretized points from the analytical curve

start_angle: float, optional

start angle of the bend

start_point: Coord2, optional

start point of the bend

closed: optional

is the shape closed or not

end_face_angle: ( float ), optional, *None allowed*

Use this to overrule the ‘dangling’ angle at the end of an open shape

start_face_angle: ( float ), optional, *None allowed*

Use this to overrule the ‘dangling’ angle at the start of an open shape

points: optional

points of this shape

Other Parameters:
size_info: SizeInfo, locked

get the size information on this Shape

Examples

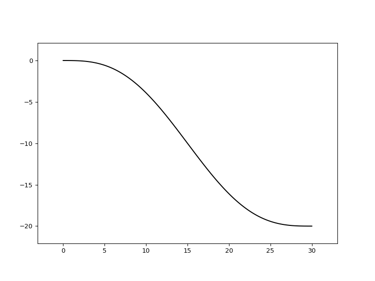
import ipkiss3.all as i3

i3.ShapeHermiteSBend(x_offset=30.0, y_offset=-20.0).visualize()
../../../../_images/shapes-27.png
import ipkiss3.all as i3
import matplotlib.pyplot as plt

L = 30.0
H = -20.0

shm = i3.ShapeHermiteSBend(x_offset=L, y_offset=H)
sh25 = i3.ShapeHermiteSBend(x_offset=L, y_offset=H, m=25)
sh75 = i3.ShapeHermiteSBend(x_offset=L, y_offset=H, m=75)
plt.plot(shm.x_coords(), shm.y_coords(), "b-", label="maximum bend radii (m≈50)")
plt.plot(sh25.x_coords(), sh25.y_coords(), "r-", label="m=25")
plt.plot(sh75.x_coords(), sh75.y_coords(), "y-", label="m=75")
plt.legend()
plt.show()
../../../../_images/shapes-28.png
class ipkiss3.all.ShapeEulerSBend

Euler spline S-bend

This is created by joining 4 euler bends together for a certain angle (arctan(y_offset/x_offset), and then fitting this to the right point.

Since there is the middle of the S-bend angle is double of the total angle, and there is a relation between the end angle of an euler, there exist only 1 solution to fit 4 symmetrical euler bends in the area x_offset and y_offset.

Note that this is a pure Euler bend, and thus keeps linearly increasing it 1/R until 1/4 or 3/4 of the curve. Thus, there is no minimal bend radii to be set, but this can be found by 1/(np.sqrt(self.phi / np.pi)*self.a).

Parameters:
y_offset: float, required

transversal offset the bend makes.

x_offset: float, required

offset in x covered by the bend.

max_refine_depth: int, optional

maximum number of refinement iterations

initial_t: list, optional

monotonically increasing list of initial values between 0 and t_max, for which the curve function is evaluated to bootstrap the curve.

max_deviation: float, optional

maximum deviation of the discretized points from the analytical curve

start_angle: float, optional

start angle of the bend

start_point: Coord2, optional

start point of the bend

closed: optional

is the shape closed or not

end_face_angle: ( float ), optional, *None allowed*

Use this to overrule the ‘dangling’ angle at the end of an open shape

start_face_angle: ( float ), optional, *None allowed*

Use this to overrule the ‘dangling’ angle at the start of an open shape

points: optional

points of this shape

Other Parameters:
a: float, locked

The scaling factor of the euler curve.

phi: float, locked

The join angle at the center of the curve. In radials.

size_info: SizeInfo, locked

get the size information on this Shape

Examples

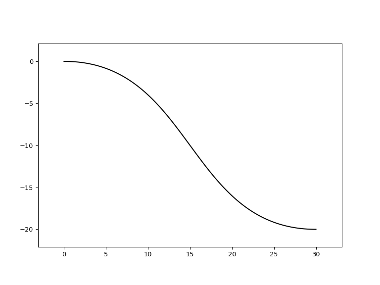
import ipkiss3.all as i3

i3.ShapeEulerSBend(x_offset=30.0, y_offset=-20.0).visualize()
../../../../_images/shapes-29.png
class ipkiss3.all.ShapeMinimizedRadialSBend

Radial/Circular S-bend with minimized footprint in the x-dimension

This shape creates a radial/circular S-bend with a specified radius, ensuring the y-offset matches the specified value while minimizing the footprint in the x-dimension.

Parameters:
y_offset: float, required

transversal offset the bend makes.

radius: float and number > 0, optional

Radius of the radial/circular bend.

max_refine_depth: int, optional

maximum number of refinement iterations

initial_t: list, optional

monotonically increasing list of initial values between 0 and t_max, for which the curve function is evaluated to bootstrap the curve.

max_deviation: float, optional

maximum deviation of the discretized points from the analytical curve

start_angle: float, optional

start angle of the bend

start_point: Coord2, optional

start point of the bend

closed: optional

is the shape closed or not

end_face_angle: ( float ), optional, *None allowed*

Use this to overrule the ‘dangling’ angle at the end of an open shape

start_face_angle: ( float ), optional, *None allowed*

Use this to overrule the ‘dangling’ angle at the start of an open shape

points: optional

points of this shape

Other Parameters:
t_max: float, locked
phi: float, locked

Join angle at the center of the curve (in radians).

x_offset: float, locked

Horizontal offset covered by the bend.

size_info: SizeInfo, locked

get the size information on this Shape

Examples

import ipkiss3.all as i3

i3.ShapeMinimizedRadialSBend(y_offset=20, radius=5).visualize()
../../../../_images/shapes-30.png
class ipkiss3.all.ShapeMinimizedEulerSBend

Euler spline S-bend with minimized footprint in the x-dimension

This shapes creates a Euler S-bend with a specified minimum radius, ensuring the y-offset matches the specified value while minimizing the footprint in the x-dimension.

Parameters:
y_offset: float, required

transversal offset the bend makes.

min_radius: float and number > 0, optional

Minimum radius of the Euler bend.

max_refine_depth: int, optional

maximum number of refinement iterations

initial_t: list, optional

monotonically increasing list of initial values between 0 and t_max, for which the curve function is evaluated to bootstrap the curve.

max_deviation: float, optional

maximum deviation of the discretized points from the analytical curve

start_angle: float, optional

start angle of the bend

start_point: Coord2, optional

start point of the bend

closed: optional

is the shape closed or not

end_face_angle: ( float ), optional, *None allowed*

Use this to overrule the ‘dangling’ angle at the end of an open shape

start_face_angle: ( float ), optional, *None allowed*

Use this to overrule the ‘dangling’ angle at the start of an open shape

points: optional

points of this shape

Other Parameters:
phi: float, locked

Join angle at the center of the curve (in degrees).

t_max: float, locked
x_offset: float, locked

Horizontal offset covered by the bend.

size_info: SizeInfo, locked

get the size information on this Shape

Notes

Accuracy. As generating an Euler S-bend with the smallest footprint, given the minimum radius and y-offset is computationally intensive, this class offers a computationally efficient solution with a minimal deviation from the smallest possible Euler S-bend.

Differences between ShapeMinimizedEulerSBend and ShapeEulerSBend. The key difference between ShapeMinimizedEulerSBend and ShapeEulerSBend lies in how they handle the radius and offsets. ShapeMinimizedEulerSBend creates a bend with a specified minimum radius, ensuring the y-offset matches the specified value while minimizing the x-offset. On the other hand, ShapeEulerSBend does not offer control over the minimum radius and instead creates a shape based on the specified x- and y- offsets.

Examples

# The result is an S bend starting at (0,0) with a height of 20, minimum bend radius of 4
# and the shortest possible distance in the x direction
import ipkiss3.all as i3

i3.ShapeMinimizedEulerSBend(y_offset=20, min_radius=5).visualize()
../../../../_images/shapes-31.png

Coupler shapes

class ipkiss3.all.ShapeCoupler

Defines a coupler bend as S-bend-straight-S-bend.

Parameters:
y_offset: float, required

transversal offset the bends makes.

x_offset: float, required

offset in x covered by the bends.

straight_length: float and number > 0, required

length of the straight portion between the S-bends.

sbend: str and String that contains only ISO/IEC 8859-1 (extended ASCII py3) or pure ASCII (py2) characters and List with value restriction, allowed values: (‘sin’, ‘cos’, ‘rad’, ‘hermite’, ‘euler’), optional

Defines which S-bend will be used.Options are ‘sin’ for Raised Sine S-bend, ‘cos’ for Cosine S-bend, ‘rad’ for Radial S-bend, ‘hermite’ for Hermite S-bend and ‘euler’ for Euler S-bend.

closed: optional

is the shape closed or not

end_face_angle: ( float ), optional, *None allowed*

Use this to overrule the ‘dangling’ angle at the end of an open shape

start_face_angle: ( float ), optional, *None allowed*

Use this to overrule the ‘dangling’ angle at the start of an open shape

points: optional

points of this shape

Other Parameters:
sbenddict: OrderedTypedDict, locked
size_info: SizeInfo, locked

get the size information on this Shape

Examples

import ipkiss3.all as i3
import matplotlib.pyplot as plt

L = 50.0
H = 15.0

sh_sine = i3.ShapeCoupler(straight_length=50, sbend="sin", x_offset=L, y_offset=H)
sh_cosine = i3.ShapeCoupler(straight_length=50, sbend="cos", x_offset=L, y_offset=H)
sh_radial = i3.ShapeCoupler(straight_length=50, sbend="rad", x_offset=L, y_offset=H)

plt.plot(sh_sine.x_coords(), sh_sine.y_coords(), "b-", label="sine")
plt.plot(sh_cosine.x_coords(), sh_cosine.y_coords(), "r-", label="cosine")
plt.plot(sh_radial.x_coords(), sh_radial.y_coords(), "y-", label="radial")
plt.legend()
plt.title("Sine, cosine and radial coupler")
plt.show()
../../../../_images/shapes-32.png